11月29日浙江省第八十场新冠肺炎疫情防控新闻发布会详情
月29日浙江省第八十场新冠肺炎疫情防控新闻发布会主要围绕杭州市125疫情处置情况展开 ,介绍了疫情基本情况 、应急处置措施及后续工作重点,截至11月29日9时,疫情总体态势平稳、风险可控。疫情基本情况 11月25日12时20分 ,浙江接到上海市协查函,有2名新冠肺炎确诊病例的密切接触者流入杭州市 。

自2021年10月30日14时起,北京海淀区歌舞娱乐场所、游艺厅 、演出场所、网吧暂停营业 ,文化艺术培训机构暂停线下培训,一律调整为线上培训方式进行。
北京15号转阳有700万人左右。北京开展的区域核酸筛查,共采样检测2089万人 ,其中转阳的有700万人左右 。估计北京百分之八十的人都阳了。据央视新闻,今天(16日)下午,北京市召开新冠肺炎疫情防控工作第336场新闻发布会。
新冠肺炎疫情属于不可抗力 。以下是对此问题的详细阐述:不可抗力的定义根据《民法总则》第一百八十条第二款规定:“不可抗力,是指不能预见、不能避免且不能克服的客观情况。
海南疫情防控中心24小时询问电话:0898-12345。12月8日 ,海南省新冠肺炎疫情防控新闻发布会(第八十一场)在海口举行 。发布会针对我省12月7日晚发布的《关于优化调整疫情防控相关措施的公告》进行重点解释和解读。
《关于办理妨害预防 、控制突发传染病疫情等灾害的刑事案件具体应用法律若干问题的解释》第十条。法定刑:处三年以下有期徒刑、拘役或管制;造成严重后果的,处三年以上七年以下有期徒刑。案例:湖南省邓某编造感染新冠肺炎言论,涉嫌编造、故意传播虚假信息罪 。
浙江新冠疫情阳性病例最新消息(持续更新)
截至2021年12月7日13:00 ,浙江新冠疫情阳性病例最新消息如下:绍兴市上虞区发现1例初筛阳性病例发现时间:12月7日0时30分,上虞区在日常“应检尽检”核酸检测中,发现1支1:10混检阳性样本。应急响应:市 、区两级疫情防控组织立即启动应急响应 ,将10名采样对象隔离观察,并开展信息核实、流行病学调查、单人单管采样复检。
义乌8月11日21时至8月12日9时新增16例新冠病毒阳性感染者,其中13例为集中隔离发现 ,3例为居家隔离发现 。 以下是详细情况及金华疾控紧急提醒的核心内容:义乌疫情通报 新增病例:8月11日21时至8月12日9时,义乌市新增16例初筛阳性人员,经复核均为阳性。其中13例为集中隔离发现 ,3例为居家隔离发现。
确诊病例情况自2022年1月1日以来,杭州共新增本土确诊病例1例 。该病例为西溪医院肿瘤科住院部护士汪某,女性,现居住于余杭区五常街道西溪雅苑小区。其1月11日例行核酸检测结果为阴性 ,1月13日23时49分在重点人员例行核酸检测中初筛阳性,经市疾控中心复核仍为阳性,被诊断为新冠肺炎轻症病例。
截至2021年12月8日10:14 ,杭州疫情核酸采样结果最新消息如下:病例数据截至2021年12月7日23时,杭州市本土轻型病例2例,无症状感染者3例 。核酸采样结果汇总 临平区截至12月8日9时 ,对感染者居住小区、工作场所及周边区域人群开展核酸检测,共采样2117人,已出结果2117人 ,均为阴性。
截至2021年12月7日19:33,杭州因新冠疫情导致航班调整的最新消息如下:进京航班大幅缩减:受杭州新增中风险区域影响,根据民航局疫情防控规定 ,杭州至北京航班每天仅保留一班。12月7日:杭州机场已取消当日所有剩余进京航班 。
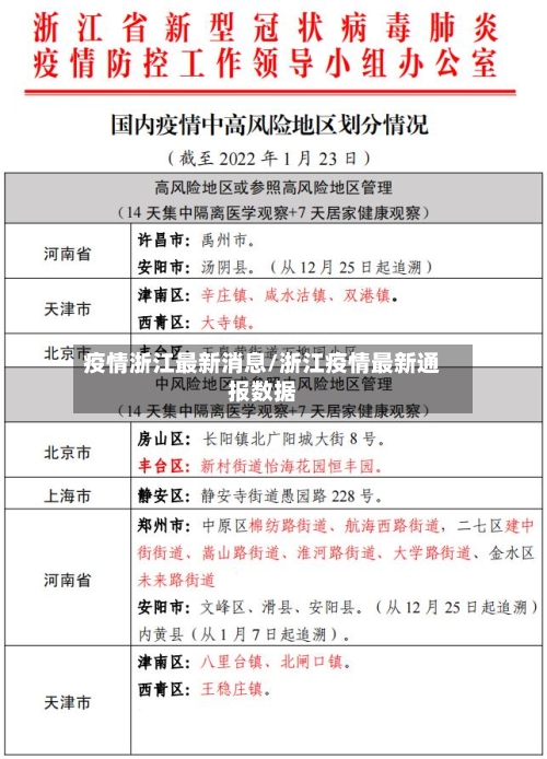
金华永康市调整风险等级根据永康市新型冠状病毒肺炎疫情防控工作指挥部通告〔2022〕19号,自2022年1月20日18时起:解除永康市封控区 、管控区和防范区的管控措施;解除Ⅱ级应急响应,转为常态化疫情防控;永康市全域调整为低风险区域。

浙江一监狱34名罪犯确诊,监狱政委狱长被免职
浙江省十里丰监狱共有34例罪犯确诊新冠肺炎,均为输入型病例 ,监狱政委和监狱长已被免职,近来监狱已严格实行全封闭管理。疫情概况:浙江省昨日新增新冠肺炎确诊病例28例,其中27例为省十里丰监狱罪犯 ,加上此前已公布的7例确诊病例,省十里丰监狱共有罪犯确诊病例34例,且均为输入型病例。
山东省任城监狱:因防控不力发生较大范围的疫情 ,省司法厅党委书记、厅长兼监狱局党委书记、第一政委,省监狱管理局党委副书记 、政委,省监狱局党委委员、副局长 ,任城监狱监狱长,政委,副监狱长等8名领导干部被免职 。湖北省武汉女子监狱:因发生较大范围疫情 ,监狱长被免职。
湖北省沙洋汉津监狱:确诊41例,无死亡病例。与武汉女子监狱相比,沙洋汉津监狱的疫情规模较小,同样未报告死亡病例 。浙江省十里丰监狱:共计34人确诊 ,0人死亡。浙江司法已派督导组进行督查,并对政委、狱长免职处理。监狱正在执行全封闭管理,以控制疫情扩散 。
截至2月20日24时 ,司法部通报全国共有湖北 、山东、浙江3个省的5个监狱发生罪犯感染疫情,具体情况如下:湖北武汉女子监狱:确诊230例,均为输入型病例。湖北省汉津监狱:确诊41例 ,疑似9例,均为输入型病例。湖北省未成年犯管教所:疑似1例,为输入型病例 。
2022年10月27日浙江省新型冠状病毒肺炎疫情通报
022年10月26日0-24时 ,浙江省新型冠状病毒肺炎疫情情况如下:新增本土阳性病例:11个市报告新增本土阳性3例,均为集中隔离点检出,且均已落实管控措施。新增确诊病例:11个市共报告新增确诊病例2例。
0月27日杭州有调整疫情风险区吗截至2022年10月27日 ,杭州没有调整中高低风险区,杭州全域常态化防控区域,点击查看杭州疫情风险等级查询 。2022年10月27日浙江省新型冠状病毒肺炎疫情通报10月26日0-24时,11个市报告新增本土阳性3例 ,均为集中隔离点检出,均已落实管控措施。11个市报告新增确诊病例2例。
022年10月30日0-24时,浙江省新型冠状病毒肺炎疫情情况如下:新增本土阳性感染者:共3例。其中 ,集中隔离点检出2例,卡口拦截1例,均已落实管控措施 。新增确诊病例:共1例 ,且为本土病例(台州市)。该病例系此前无症状感染者转为确诊,当日无新检出确诊病例。同时,无境外输入病例 。
022年10月28日浙江省新型冠状病毒肺炎疫情通报10月27日0-24时 ,11个市报告新增本土阳性4例,其中集中隔离点检出2例、卡口拦截2例,均已落实管控措施。11个市报告新增确诊病例1例。其中无境外输入病例;本土病例1例 ,为此前的无症状感染者转为确诊,当日无新检出确诊 。
本文来自作者[rztrade]投稿,不代表温岭网立场,如若转载,请注明出处:https://3g.rztrade.cn/wenling/48169.html
评论列表(4条)
我是温岭网的签约作者“rztrade”!
希望本篇文章《疫情浙江最新消息/浙江疫情最新通报数据》能对你有所帮助!
本站[温岭网]内容主要涵盖:温岭网,生活百科,小常识,生活小窍门,百科大全,经验网,游戏攻略,新游上市,游戏信息,端游技巧,角色特征,游戏资讯,游戏测试,页游H5,手游攻略,游戏测试,大学志愿,娱乐资讯,新闻八卦,科技生活,校园墙报
本文概览:11月29日浙江省第八十场新冠肺炎疫情防控新闻发布会详情月29日浙江省第八十场新冠肺炎疫情防控新闻发布会主要围绕杭州市125疫情处置情...