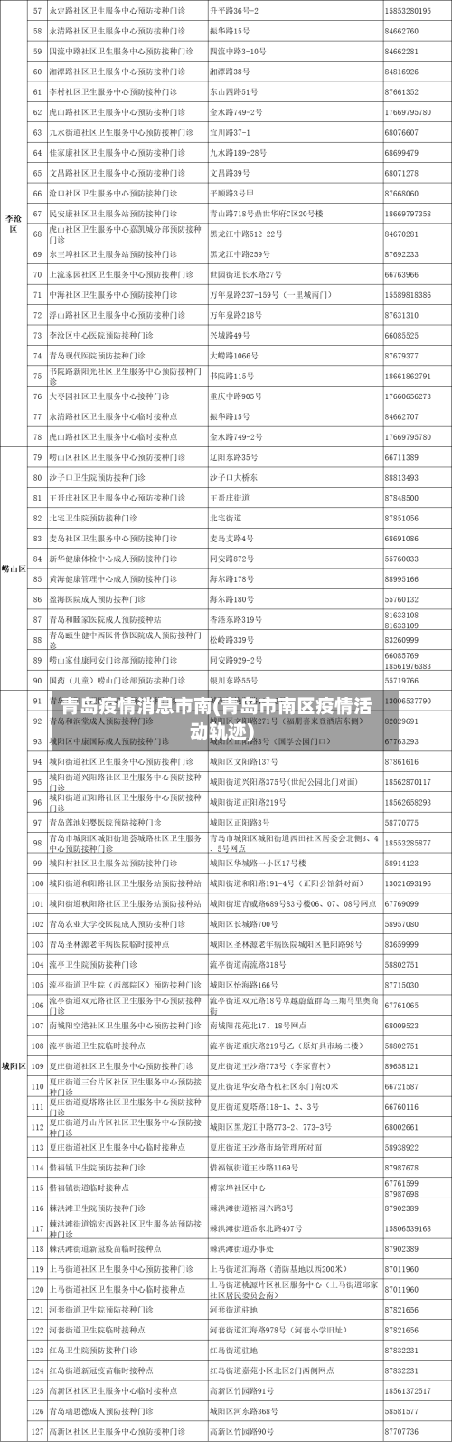
11月2日0时至12时青岛市南区新增本土无症状感染者2例(附涉疫人员活动轨...
022年11月2日0时至12时 ,青岛市南区新增本土无症状感染者2例,接外地阳性人员信息后,在集中隔离点检出近来已对涉疫重点人员和重点区域采取相应的管控措施 ,流调和溯源工作正在进行中,相关信息将及时向社会发布。

月1日20:30,市南区三明南路四号 。11月2日2:30 ,接疫情防控电话通知居家不外出。11月2日12:00由120负压救护车转运至集中隔离点。无症状感染者2:10月29日,市南区鲁华丽呈睿轩酒店 。10月30日18:00,市南区中山路街道办事处愿检尽检采样点4核酸采样 ,市南区湖南路34号阿元煎饼果子店。
022年11月7日0时至12时,全市报告新增本土确诊病例2例,均系市北区报告,均在集中隔离点检出。新增本土无症状感染者11例 ,其中市北区7例 、市南区4例;其中集中隔离点检出5例、社区筛查检出3例、高风险区检出2例 、居家隔离医学观察检出1例 。
市南区11月8日报告的1例确诊病例、2例无症状感染者行程轨迹2022年11月8日0时至24时,市南区报告1例确诊病例、2例无症状感染者,相关信息已向社会发布。现将主要行程轨迹公布如下:确诊病例1:居住在市南区兴安支路7号琴岛山庄骏达公寓。11月4日9:00 ,因与已公布病例有关联被闭环转运至集中隔离点 。
青岛市南区11月4日报告的2例无症状感染者行程轨迹
现将2例无症状感染者主要行程轨迹公布如下:无症状感染者1:10月31日,市南区三明南路四号居家。10月31日14:00,和平鸽广场采样点核酸检测。11月1日13:00 ,大尧二路11号4单元仁慈诊所。11月1日13:30,市南区燕儿岛路18号鹏程花园 。11月1日14:00,市北区魅力海岸大酒店。
市南区11月8日报告的1例确诊病例 、2例无症状感染者行程轨迹2022年11月8日0时至24时 ,市南区报告1例确诊病例、2例无症状感染者,相关信息已向社会发布。现将主要行程轨迹公布如下:确诊病例1:居住在市南区兴安支路7号琴岛山庄骏达公寓 。11月4日9:00,因与已公布病例有关联被闭环转运至集中隔离点。
市南区11月7日报告的7例无症状感染者行程轨迹2022年11月7日0时至24时 ,市南区报告7例无症状感染者,相关信息已向社会发布。现将主要行程轨迹公布如下:无症状感染者1:10月31日6:00,市南区江西路35号辛中央世界2号楼居家;6:25,乘坐222路公交车到超银中学上学;20:30 ,乘坐222路公交车回家 。
022年11月4日0时至24时,全市报告新增本土确诊病例2例,均系市北区报告 ,其中集中隔离点检出1例、社区筛查检出1例。新增本土无症状感染者15例,其中市北区7例 、崂山区3例、市南区2例、黄岛区2例、李沧区1例;其中集中隔离点检出12例 、社区筛查检出2例、重点人员筛查检出1例。

现在青岛市南区可以进出吗
〖壹〗、近来(以提供信息的时间2022年3月11日为借鉴),青岛市南区并未完全限制进出 ,但倡导非必要不出行,返区人员需严格遵守防疫规定 。具体说明如下:非必要不出行:青岛市南疾控明确提出“非必要,不出行” ,建议市南区居民非必要不离开市南,减少不必要出行以降低疫情传播风险。
〖贰〗 、青岛市南区存在限行措施,但并非普遍性“限号 ” ,而是针对特定区域、时段和车辆类型实施差异化限行政策。具体如下: 特定路段全年限行市南区太平角一路至正阳关路段自2024年4月1日至11月30日实行全天限行,除持证车辆及执行任务的特种车辆外,所有社会车辆(含本地新能源车、混动车)均禁止通行 。
〖叁〗 、居民“人不出区”,禁止跨楼座活动 ,仅允许每户限次限时外出至社区指定地点采购生活物资。禁止外来人员进入管控区,减少外部输入风险。健康监测要求:居民需自行开展体温及健康症状监测,发现异常立即上报。若管控区内出现核酸检测阳性人员 ,该区域将立即升级为封控区 。
〖肆〗、青岛市南区禁行路段主要包括大型客车限行路段和高考期间临时管制路段,具体如下:大型客车限行路段:特定时间段限行:2024年6月16日至10月15日及每年5月1日至10月15日7:00至18:00,兰山路、河南路 、湖南路、湖北路禁止大型客车通行。
〖伍〗、现在市南区没问题。不过疫情一天一个样 ,保不齐发生新的变化 。青岛现在疫情虽然没有清零,但是已经控制住了。青岛整体算低风险地区,莱西一些地方是高风险地区 ,你也去不了。你去了也回不来了 。
青岛市南新冠确诊病例行动轨迹
022年3月5日青岛市南区报告1例新冠确诊病例(系莱西七中支教教师),其行动轨迹如下:病例基本信息现住交运山庄7号楼(延吉路160号),为莱西七中支教教师 ,3月5日2:30由负压救护车转运至青岛市定点医院。
查询方式 电话查询:拨打青岛市公安局出入境管理部门的热线,由工作人员提供最新的疫情行程轨迹查询服务。 短信查询:编辑“姓名+身份证号码+联系方式”发送至青岛市公安局的手机号,由工作人员提供最新的疫情行程轨迹查询服务 。
日上午经专家会诊后转运至上海市公共卫生临床中心隔离治疗,结合临床 、影像学表现和实验室核酸检测结果 ,诊断为新冠肺炎确诊病例。流行病学调查与行动轨迹 患者自述发病前14天内无中高风险地区旅居史,无新冠病毒感染者接触史,近3个月内无其他医疗机构就诊史 ,近期没有接触过冷冻食品。
有,10月12日凌晨,青岛市卫生健康委发布消息 ,截至10月11日23时,青岛市已诊断6例新冠肺炎确诊病例,6例新冠肺炎无症状感染者 。近来诊断的所有确诊病例和无症状感染者均与青岛市胸科医院高度关联。
青岛市市南区:众志成城战疫情
青岛市市南区在疫情防控期间 ,通过政企同心、多措并举,在保障供应、特事特办、企业行动等方面取得了显著成效,确保了经济社会发展的平稳有序。
青岛市市南区在疫情防控中采取全面动员 、科学部署、高效执行的综合措施 ,通过建立多层级指挥体系、强化物资保障 、严格人员排查、完善医疗救治网络等手段,形成联防联控的严密防线,坚决保障人民群众生命安全和身体健康。
结语:“众志成城战新冠,同舟共济抓生产 ”不仅是口号 ,更是疫情期间中国社会的真实写照 。从个体到企业、从地方到中央,各方通过互助 、创新与政策协同,构建起抗击风险的经济防线。这种精神与经验 ,为未来应对类似挑战提供了宝贵借鉴。
本文来自作者[南城]投稿,不代表温岭网立场,如若转载,请注明出处:https://3g.rztrade.cn/wenling/44136.html
评论列表(4条)
我是温岭网的签约作者“南城”!
希望本篇文章《青岛疫情消息市南(青岛市南区疫情活动轨迹)》能对你有所帮助!
本站[温岭网]内容主要涵盖:温岭网,生活百科,小常识,生活小窍门,百科大全,经验网,游戏攻略,新游上市,游戏信息,端游技巧,角色特征,游戏资讯,游戏测试,页游H5,手游攻略,游戏测试,大学志愿,娱乐资讯,新闻八卦,科技生活,校园墙报
本文概览:11月2日0时至12时青岛市南区新增本土无症状感染者2例(附涉疫人员活动轨...022年11月2日0时至12时,青岛市南区新...