2o21高速公路免费时间
〖壹〗 、021年高速公路免费通行时间共22天,覆盖春节、清明节、劳动节 、国庆节四个法定节假日 ,元旦、端午节和中秋节不免费 。 具体安排如下:免费通行车辆范围仅限行驶收费公路的7座及以下小型客车(含7座),包括允许在普通收费公路行驶的摩托车。免费通行规则免费时段从节假日第一天00:00开始,最后一天24:00结束。

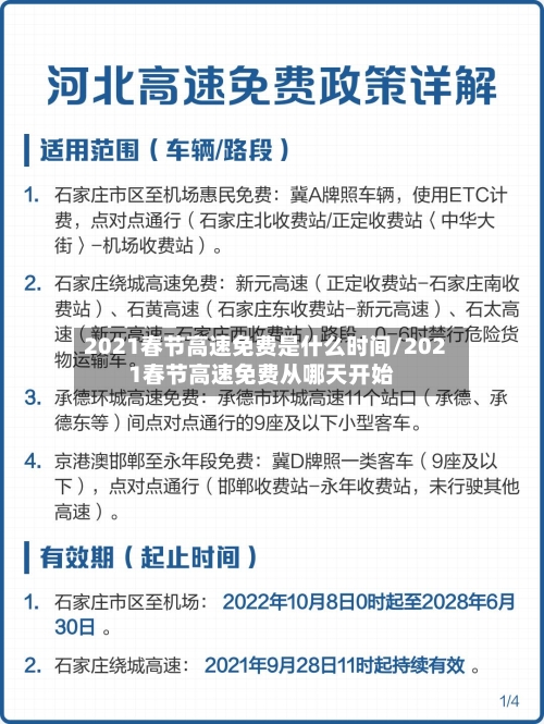
〖贰〗、021年高速公路免费通行的时间范围为春节 、清明节、劳动节、国庆节四个国家法定节假日 ,共计22天,具体安排如下:春节免费时段为2月11日00:00(周除夕)至2月17日24:00(周初六),共7天 。此期间 ,符合条件的车辆在驶离高速公路出口收费车道时无需缴纳通行费。
〖叁〗 、021年高速公路免费时间主要集中在法定节假日,共涉及4个时段,总免费天数约20天左右。春节假期免费时间为2月11日0时(除夕)至2月17日24时(正月初六) ,共7天,涵盖除夕至春节假期结束,小型客车(7座及以下)可免费通行 。

交通部:除夕至初六高速免费!合理安排好自己的出行时间吧!
〖壹〗、免费通行政策核心内容免费时段:2021年2月11日(除夕)0时起至2月17日(正月初六)24时止,共7天。免费车型:仅限7座及以下小型客车 ,其他车辆(如货车、8座及以上客车)仍需正常缴费。计费规则:普通收费公路以车辆通过收费站收费车道的时间为准 。高速公路以车辆驶离出口收费车道的时间为准。
〖贰〗、高速免费的节日有春节 、清明节、劳动节和国庆节,具体免费时间安排如下:春节:免费通行时间为除夕零时开始至初六24时结束,共计7天。春节是全年最重要的传统节日之一 ,期间返乡探亲、旅游出行需求集中,高速公路免费政策有效降低了公众出行成本,但也常伴随车流量大幅增长 ,部分路段可能出现拥堵。
〖叁〗 、025年春节高速免费时间为1月28日(农历除夕、周二)0时至2月4日(农历正月初周二)24时,共8天;2026年春节高速免费时间为2月15日(腊月二十八)00:00至2月23日(正月初七)24:00 。
〖肆〗、高速免费的节日包括春节 、清明节、劳动节和国庆节,免费通行时间共计20天 ,具体安排如下:春节:免费时段为除夕零时开始至初六24时结束,共7天。春节是全年最重要的传统节日,免费政策旨在方便公众返乡团聚和出行旅游。此期间车流量通常呈现“节前分散、节后集中”的特点 ,部分路段可能出现阶段性拥堵 。
2021高速公路免费的几个节假日
021 年全国高速仅针对春节 、清明节、劳动节、国庆节四个重要节假日对 7 座(包括 7 座)以下小型客车实行免费通行政策,元旦 、端午节不免费,且具体免费通行时间段需以国家相关文件通知为准。
021年高速公路免费通行时间共22天,覆盖春节、清明节、劳动节、国庆节四个法定节假日 ,元旦 、端午节和中秋节不免费。 具体安排如下:免费通行车辆范围仅限行驶收费公路的7座及以下小型客车(含7座),包括允许在普通收费公路行驶的摩托车 。
法律分析:2021年,我国的高速公路在以下几个重要节假日期间提供免费通行服务:春节、清明节、劳动节和国庆节。具体免费时段如下: 春节:从2月11日0时(周除夕)开始 ,至2月17日24时(周年初六)结束,共计7天。
021年高速公路免费通行的时间范围为春节 、清明节、劳动节、国庆节四个国家法定节假日,共计22天 ,具体安排如下:春节免费时段为2月11日00:00(周除夕)至2月17日24:00(周初六),共7天 。此期间,符合条件的车辆在驶离高速公路出口收费车道时无需缴纳通行费。
2021年高速免费时间出炉,这些车可以免费了!
021 年全国高速仅针对春节 、清明节、劳动节、国庆节四个重要节假日对 7 座(包括 7 座)以下小型客车实行免费通行政策 ,元旦 、端午节不免费,且具体免费通行时间段需以国家相关文件通知为准。
根据高速免费政策:高速免收通行费时间是以车辆驶离高速出口的时间为准 。若收费期间上高速,免费期间下高速 ,不会被收费。以2020年国庆免费为例:如果30号晚进高速不是免费时间,下高速时是1号免费时间,还是可以享受免费政策的,并不会分段计费。所以 ,大家不用等到免费时段再进入收费站,可提前上高速。
高速公路以车辆驶离出口收费车道的时间为准 。各节假日具体安排 春节免费通行天数:7天时间:始2月11日00:00(周除夕),终2月17日24:00(周初六)。清明节免费通行天数:3天时间:始4月3日00:00(周六) ,终4月5日24:00(周一)。
021年高速免费通行时间为22天,免费通行政策以春节、清明节、劳动节 、国庆节四个法定节假日为准,免费车型为7座以下(含7座)载客车辆及允许在普通收费公路行驶的摩托车 。
021年高速路免费时间规定及时间表如下:高速路免费时间规定 免费对象:7座以下(含7座)载客车辆 ,以及允许在公路上行驶的摩托车。免费节日:春节、清明节、劳动节、国庆节,共计22天。春节:7天,从2月11日0时(除夕)至2月17日24时(年初六) 。清明节:3天 ,从4月3日0时至4月5日24时。
021年全年高速公路免费时间主要集中在四个法定节假日,具体免费时间表如下:春节期间:2月11日0:00 - 2月17日24:00,共计7天。免费时段从春节假期第一天(除夕)0时开始 ,至假期最后一天(正月初六)24时结束 。清明节期间:4月3日0:00 - 4月5日24:00,共计3天。
2021春节高速免费是什么时间,2021春节什么时候高速不收费
021 年全国高速仅针对春节 、清明节、劳动节、国庆节四个重要节假日对 7 座(包括 7 座)以下小型客车实行免费通行政策,元旦 、端午节不免费,且具体免费通行时间段需以国家相关文件通知为准。
021年春节期间 ,全国高速公路对7座及以下(含7座)载客车辆免费通行,免费时段为2月11日0时(除夕)至2月17日24时(正月初六),共计7天 。具体说明如下:免费时间范围:免费时段以车辆驶离高速公路出口收费车道的时间为准。
021年春节期间全国收费公路对7座及以下小型客车免收通行费 ,免费时段为2月11日0时至17日24时(除夕至初六)。以下为具体政策说明及出行建议:免费通行政策核心内容免费时段:2021年2月11日(除夕)0时起至2月17日(正月初六)24时止,共7天。
法律分析:2021年,我国的高速公路在以下几个重要节假日期间提供免费通行服务:春节、清明节、劳动节和国庆节 。具体免费时段如下: 春节:从2月11日0时(周除夕)开始 ,至2月17日24时(周年初六)结束,共计7天。
021年高速公路免费通行的时间范围为春节 、清明节、劳动节、国庆节四个国家法定节假日,共计22天 ,具体安排如下:春节免费时段为2月11日00:00(周除夕)至2月17日24:00(周初六),共7天。此期间,符合条件的车辆在驶离高速公路出口收费车道时无需缴纳通行费 。
法律分析:一般高速初七正常收费。根据国务院有关通知 ,2021年春节假期,全国收费公路将继续免收小型客车通行费,具体免费时段从2月11日0时(除夕)至17日24时(初六)。法律依据:《中华人民共和国道路交通安全法》第八条 国家对机动车实行登记制度 。机动车经公安机关交通管理部门登记后,方可上道路行驶。
本文来自作者[南城]投稿,不代表温岭网立场,如若转载,请注明出处:https://3g.rztrade.cn/wenling/43687.html
评论列表(4条)
我是温岭网的签约作者“南城”!
希望本篇文章《2021春节高速免费是什么时间/2021春节高速免费从哪天开始》能对你有所帮助!
本站[温岭网]内容主要涵盖:温岭网,生活百科,小常识,生活小窍门,百科大全,经验网,游戏攻略,新游上市,游戏信息,端游技巧,角色特征,游戏资讯,游戏测试,页游H5,手游攻略,游戏测试,大学志愿,娱乐资讯,新闻八卦,科技生活,校园墙报
本文概览:2o21高速公路免费时间〖壹〗、021年高速公路免费通行时间共22天,覆盖春节、清明节、劳动节...