新疆兵团第十一师新增1例无症状,当地采取了哪些应急措施?
当地政府采取紧急措施,将核酸阳性者送往隔离点医院治疗,对当地居民进行核酸检测 ,对该人出现过的车辆和场所进行消毒,停止集体活动,关闭铅山县所有景点 ,控制交通和人员。然后做好有效的监督,保证工作的落实 。学校纪检组要加强监督,狠抓各项工作。

在出入公共场合时候一定要戴口罩 ,并且在每个公共场合都要扫场所码,这样的话,即便产生疫情 ,也可以根据场所买很快的定位到风险人员,并且在第一时间采取隔离措施,把疫情遏制在萌芽阶段。朋友们们还有什么不同的看法呢?大家伙可以一起在评论区讨论一下 。

新疆生产建设兵团第十一师旗下主要单位包括: 重点企业集团 (一) 建工集团:传统建筑施工企业 ,近年拓展能源矿产、光伏等领域。 (二) 建咨集团:与建工集团协同转型,探索新兴产业发展模式。 (三) 北新路桥集团:承建过四川广平高速等大型工程项目 。

014年,经中央编办批准,兵团建筑工程师(建工师)加挂“新疆生产建设兵团第十一师”牌子。这一举措标志着兵团建筑工程师正式成为新疆生产建设兵团的一个重要组成部分 ,也为其在新时代的发展提供了更广阔的舞台。
新疆吐鲁番高昌区疫情严重吗-新疆吐鲁番确诊无症患者是怎么感染的
〖壹〗 、而至于严不严重后期会不会再次出现阳性患者,大家静待官方通知即可,不传谣不造谣 。
〖贰〗、月12日 ,吐鲁番市高昌区发现一家5口中有3人感染新冠病毒,均为无症状感染者,近来已被送至定点医院隔离观察 ,其家庭住址所在的红盾小区被定为中风险地区。 以下是具体情况:发现过程:12月12日,吐鲁番市高昌区在对重点人群进行定期核酸检测时,发现1名阳性人员 ,经专家诊断为无症状感染者。
〖叁〗、吐鲁番市:高昌区28例 。和田地区:和田市4例。截至8月14日24时累计病例情况:现有确诊病例6例:昌吉州呼图壁县2例。巴州库尔勒市2例。哈密市伊州区1例 。乌鲁木齐沙依巴克区1例。
〖肆〗 、通过查询相关资料显示,吐鲁番有疫情。因为吐鲁番经专家组对高昌区发现的无症状感染者集中隔离医学观察前的活动轨迹进行综合研判评估,决定自8月14日0时起 ,在高昌区划定高、中、低风险区 。具体划分是高风险区16个 、中风险区3个、低风险1个:吐鲁番市高昌区中高风险区以外的其他地区。
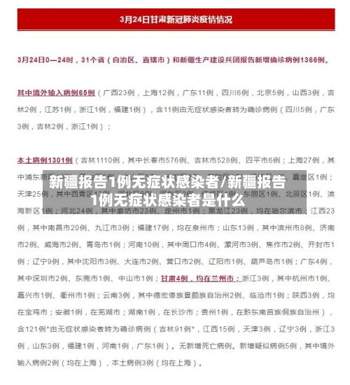
新疆14日新增确诊1例,无症状感染者343例
〖壹〗、月14日0至24时,新疆维吾尔自治区新增确诊病例1例,为乌鲁木齐市沙依巴克区无症状感染者转确诊病例;新增无症状感染者343例。 具体分布如下:新增无症状感染者地区分布:乌鲁木齐市:天山区29例 、沙依巴克区7例、水磨沟区7例、高新区1例 、经开区1例 。伊犁州:伊宁市130例、伊宁县9例。塔城地区:乌苏市6例。博州:博乐市1例 。
〖贰〗、乌鲁木齐通报1例无症状感染者,其14天内无中高风险地区旅居史 事件概述:10月15日晚 ,乌鲁木齐市头屯河区人民政府新闻办公室召开疫情防控新闻发布会,通报了乌鲁木齐经济技术开发区(头屯河区)新冠肺炎疫情及防控工作情况。
〖叁〗、0月29日0—24时,青岛市新增1例本土新冠肺炎确诊病例 ,新疆新增无症状感染者14例。 具体情况如下:青岛市新增本土确诊病例情况病例详情:新增确诊病例贾某某,女,34岁 ,系接收市胸科医院新冠肺炎患者的定点收治医院——市第三人民医院隔离封闭病区护士 。
〖肆〗 、月7日0—24时,全国31个省(自治区、直辖市)和新疆生产建设兵团报告新增确诊病例1例,为本土病例(在吉林);新增无症状感染者16例(无境外输入)。 具体数据及分析如下:新增确诊病例 当日新增确诊病例1例 ,为本土病例,位于吉林省。无新增死亡病例。新增疑似病例3例,均为境外输入病例(在上海) 。
〖伍〗、新疆新增61例无症状感染者 ,主要原因可能是在第一轮核酸检测时处于感染早期而未能检出,重复检测是“扫除死角”的必经步骤,具体分析如下:处于感染早期未检出:新增的61例无症状感染者在第一轮核酸检测中结果为阴性,第二轮才检出阳性。
〖陆〗 、喀什新增137例无症状感染者 ,当地已启动一级响应 10月24日,喀什地区疏附县对“应检尽检 ”人员进行定期检测中,发现1例新冠肺炎无症状感染者。
新疆现在疫情严重吗
〖壹〗、这是新疆地区最新报告的非洲猪瘟疫情案例 ,养殖户需持续关注农业农村部后续通报,并严格落实生物安全防控措施 。
〖贰〗、近来公开信息未显示新疆有其他新增疫情。 疫情现状 该起疫情已启动应急响应,按照《非洲猪瘟疫情应急实施方案》进行无害化处理和消杀。截至当前(2026年3月) ,农业农村部官方网站未更新新疆其他区域疫情报告 。
〖叁〗 、新疆疫情详情新疆维吾尔自治区(含新疆生产建设兵团)8月12日0时至24时报告新增新冠肺炎确诊病例8例,新增无症状感染者5例,所有病例均集中在乌鲁木齐市。这表明当地疫情防控仍需持续关注 ,尤其是无症状感染者的潜在传播风险。
〖肆〗、这是新疆最新通报的疫情案例 。 喀什地区疫情- 疏勒县:2019年4月11日通报,两养殖户共存栏583头,发病150头 ,死亡92头- 叶城县:2019年4月7日确诊某养猪场疫情,存栏341头,发病39头,死亡39头近来公开信息显示 ,新疆近年的非洲猪瘟疫情主要集中在喀什地区和乌鲁木齐市。
〖伍〗、新闻多一点:新疆喀什地区疏附县4乡镇升为疫情高风险地区。
〖陆〗 、尽管新疆已经解封,但疫情形势依然需要警惕 。从近来的流行情况来看,虽然新疆的疫情已经基本得到控制 ,但仍然有可能出现新的确诊病例。因此,居民在日常生活和工作中仍然需要注意疫情防控,如佩戴口罩、勤洗手、保持社交距离等。同时 ,全球疫情形势依然严峻,这也给新疆的疫情防控工作带来了一定的挑战。

新疆喀什无症状感染者行动轨迹(新疆喀什地区无症状感染者)
〖壹〗 、其近期具体活动轨迹为:9月15日工厂放假从喀什市粤丰家具城十字路口乘坐公交车到站敏路口下车,由其母亲骑电动车接回家中 。9月16日在家未外出。9月17日乘坐母亲的电动车到制衣厂上班 ,期间未外出。9月28日放假乘坐母亲的电动车回家,期间未外出 。10月3日乘坐母亲的电动车返回制衣厂。
〖贰〗、月15日:因工厂放假,从喀什市粤丰家具城十字路口乘坐公交车到站敏路口下车 ,后由其母亲骑电动车接回家中。9月16日:全天在家未外出 。9月17日:乘坐母亲的电动车返回制衣厂上班,并在工作期间未外出。9月28日:再次因工厂放假,乘坐母亲的电动车回家,期间同样未外出。
〖叁〗、针对与新疆喀什地区新冠肺炎病人和无症状感染者行动轨迹有交集的人员:特别是10月10日以来到过新疆喀什地区的人员 ,应主动向所在社区报备相关情况 。主动配合当地政府相关防控措施,接受社区健康管理。按要求进行核酸检测和血清抗体检测。
本文来自作者[南城]投稿,不代表温岭网立场,如若转载,请注明出处:https://3g.rztrade.cn/wenling/40350.html
评论列表(4条)
我是温岭网的签约作者“南城”!
希望本篇文章《新疆报告1例无症状感染者/新疆报告1例无症状感染者是什么》能对你有所帮助!
本站[温岭网]内容主要涵盖:温岭网,生活百科,小常识,生活小窍门,百科大全,经验网,游戏攻略,新游上市,游戏信息,端游技巧,角色特征,游戏资讯,游戏测试,页游H5,手游攻略,游戏测试,大学志愿,娱乐资讯,新闻八卦,科技生活,校园墙报
本文概览:新疆兵团第十一师新增1例无症状,当地采取了哪些应急措施?当地政府采取紧急措施,将核酸阳性者送往隔离点医院治疗,对当...