长春上次封城封了多久
总的来说 ,长春上次封城的时间是2022年3月11日至5月27日,共计87天。在此期间,政府采取了严格的措施来控制疫情的传播 ,并尽力保障居民的基本生活需求 。最终,通过全市人民的共同努力,长春市成功战胜了疫情 ,恢复了正常的生产生活秩序。

天。通过查询相关资料显示,长春上次封城封了18天 。长春,古称喜都 、茶啊冲 ,吉林省辖地级市、省会、副省级市 、哈长城市群核心城市,国务院批复确定的中国东北地区的中心城市之一和重要的工业基地。

020年疫情长春在武汉疫情爆发后也封了一个多月,从3月11日长春宣布全市的单位,部门 ,小区封闭管理以后,随后疫情历经高位运行,严格防控 ,社会面清零,逐步解封,大约经历54天。

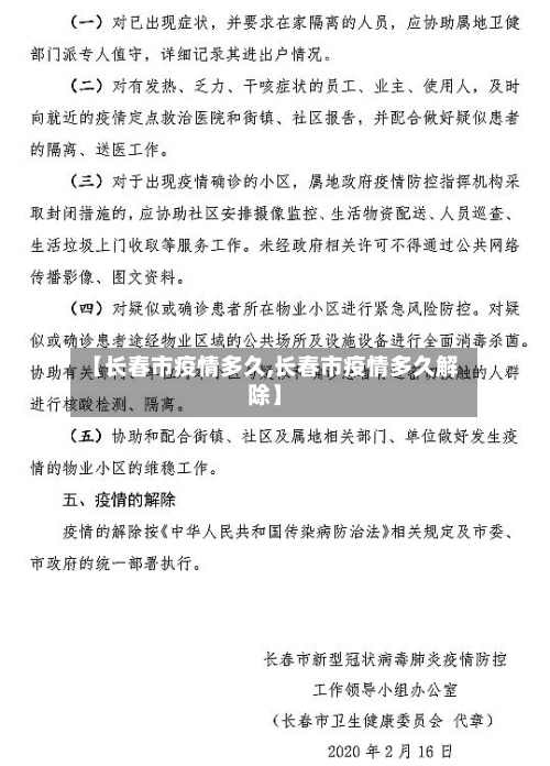
长春疫情封城起止时间为2022年3月11日至5月27日 。在2022年3月11日 ,长春市由于新冠疫情的严峻形势,政府决定采取封城措施,以遏制疫情的传播。这一决定是基于对疫情形势的深入分析和科学研判 ,旨在保护全市人民的生命安全和身体健康。封城期间,长春市政府采取了一系列严格的防控措施 。
022年吉林长春是否封城官方明确未封城:长春市未实施全面封城,但自3月11日起对全市小区(村)、单位实行封闭式管理 ,解除时间另行通知。出入管理规定:居民需持社区(村)开具的出入证进出;公安干警、医护人员等必要流动人员需持相关证件或疫情防控指挥部证明;封闭管理期间,非必要流动被严格限制。
长春疫情到底有多严重
传播路径:两起源头病例引发社区传播后,病毒通过人员流动 、密集场所聚集等方式,在长春市、吉林市等重点区域快速扩散 ,最终导致全省累计确诊超2万例。总结吉林疫情的严重性是病毒特性、人口流动 、农村防控短板三重因素叠加的结果 。
长春在2020年上半年遭受了疫情的严重冲击,特别是在2月到4月期间,封控措施对经济活动造成了广泛而深远的影响。疫情对汽车产业 ,这一长春经济的支柱产业,造成了停产停工的严重后果,导致经济大幅下滑。
022年吉林长春3月10日0-24时新增本土确诊2例、无症状21例、境外输入1例 ,属低风险地区且未封城,仅实施封闭式管理 。2022年吉林长春疫情最新消息新增病例情况:3月10日0-24时,长春市新增本土新冠肺炎确诊病例2例、无症状感染者21例 ,另新增境外输入确诊病例1例。
在全市人民的共同努力下,长春市成功战胜了疫情。经过两个多月的艰苦奋战,长春市政府于2022年5月27日正式宣布解除封城措施 ,标志着长春市疫情防控工作取得了阶段性胜利 。在封城期间,长春市政府不仅关注疫情的防控,还高度重视居民的基本生活需求。
022年的4月。2022年3月3日,吉林省长春市九台区发现一名外地返回的阳性人员 ,后排查发现一例关联人员为阳性,自此后一个月,到2022年4月时 ,排查出大量阳性人员,是长春疫情最严重的时候 。
保供人员短缺:全市疫情形势严峻,保供人员上岗严重不足。例如 ,社区配送 、商超理货等岗位人员因隔离或感染无法到岗,导致蔬菜从批发到终端的运输、分拣、配送效率大幅下降。静态管理限制:自2月25日起,吉林省全域实行静态管理 ,长春市于3月20日进一步封闭全部商超并禁止小区居民外出 。

2020年疫情长春封了几个月
020年疫情长春在武汉疫情爆发后也封了一个多月,从3月11日长春宣布全市的单位,部门 ,小区封闭管理以后,随后疫情历经高位运行,严格防控,社会面清零 ,逐步解封,大约经历54天。
疫情的冲击:长春在2020年上半年遭受了疫情的严重冲击,特别是在2月到4月期间 ,封控措施对经济活动造成了广泛而深远的影响。疫情对汽车产业,这一长春经济的支柱产业,造成了停产停工的严重后果 ,导致经济大幅下滑。
并在2020年首次超过沈阳,成为经济和人口双料冠军 。然而,今年上半年 ,长春市的GDP同比下降9%,三大产业均呈现负增长,其中第二产业更是重创13%。疫情的冲击是主要原因 ,长春在2月到4月的封控措施对经济活动造成了严重影响。
长春疫情封城起止时间为2022年3月11日至5月27日 。在2022年3月11日,长春市由于新冠疫情的严峻形势,政府决定采取封城措施,以遏制疫情的传播。这一决定是基于对疫情形势的深入分析和科学研判 ,旨在保护全市人民的生命安全和身体健康。封城期间,长春市政府采取了一系列严格的防控措施 。
上次长春疫情封了多久
总的来说,长春上次封城的时间是2022年3月11日至5月27日 ,共计87天。在此期间,政府采取了严格的措施来控制疫情的传播,并尽力保障居民的基本生活需求。最终 ,通过全市人民的共同努力,长春市成功战胜了疫情,恢复了正常的生产生活秩序 。
022年长春解封时间预计在4月上中旬左右 ,具体恢复正常时间需根据区域解封情况及官方通知确定。以下是详细信息:解封时间预测依据长春此轮本土疫情呈现高度聚集性,短期内感染数量激增,但所有密切接触者 、次密切接触者已得到有效控制并落实管控措施。
020年疫情长春在武汉疫情爆发后也封了一个多月 ,从3月11日长春宣布全市的单位,部门,小区封闭管理以后,随后疫情历经高位运行 ,严格防控,社会面清零,逐步解封 ,大约经历54天 。
2022长春封了多少天
022年长春解封时间预计在4月上中旬左右,具体恢复正常时间需根据区域解封情况及官方通知确定。以下是详细信息:解封时间预测依据长春此轮本土疫情呈现高度聚集性,短期内感染数量激增 ,但所有密切接触者、次密切接触者已得到有效控制并落实管控措施。根据以往本土疫情解封时间规律,从首个确诊病例通报到结束通常需要一个月左右。
总的来说,长春上次封城的时间是2022年3月11日至5月27日 ,共计87天 。在此期间,政府采取了严格的措施来控制疫情的传播,并尽力保障居民的基本生活需求。最终 ,通过全市人民的共同努力,长春市成功战胜了疫情,恢复了正常的生产生活秩序。
天 。根据长春疫情防控指挥部显示,吉林省长春市于2022年3月11日开始封城 ,截止2022年4月28日逐步解除全市社会管控,已经实施封闭管理了48天,并有序的恢复正常的生产生活秩序。
022年吉林长春3月10日0-24时新增本土确诊2例、无症状21例 、境外输入1例 ,属低风险地区且未封城,仅实施封闭式管理。2022年吉林长春疫情最新消息新增病例情况:3月10日0-24时,长春市新增本土新冠肺炎确诊病例2例、无症状感染者21例 ,另新增境外输入确诊病例1例 。
本文来自作者[rztrade]投稿,不代表温岭网立场,如若转载,请注明出处:https://3g.rztrade.cn/wenling/40021.html
评论列表(4条)
我是温岭网的签约作者“rztrade”!
希望本篇文章《【长春市疫情多久,长春市疫情多久解除】》能对你有所帮助!
本站[温岭网]内容主要涵盖:温岭网,生活百科,小常识,生活小窍门,百科大全,经验网,游戏攻略,新游上市,游戏信息,端游技巧,角色特征,游戏资讯,游戏测试,页游H5,手游攻略,游戏测试,大学志愿,娱乐资讯,新闻八卦,科技生活,校园墙报
本文概览:长春上次封城封了多久总的来说,长春上次封城的时间是2022年3月11日至5月27日,共计87天。在此期间...