今天限什么车号
〖壹〗、太原今天限号,限行尾号是7。限行时间 工作日7:00时至9:00时 ,17:30时至19:30时 。周日及国家法定节假日除外。限行区域 滨河东路(胜利桥东的南匝道至祥云桥东的北匝道段,不含上述匝道),滨河西路(胜利桥西的南匝道至祥云桥西的北匝道段 ,不含上述匝道)。也就是:胜利桥至祥云桥 。

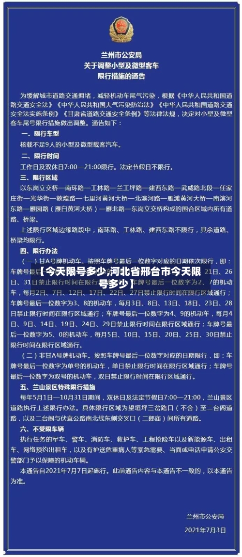
〖贰〗、邢台市当前(2025年12月29日至2026年3月29日轮换期内)工作日限行机动车号牌尾号为:星期一限3和8,星期二限4和9,星期三限5和0 ,星期四限1和6,星期五限2和7。限行规则具体说明如下:按机动车号牌最后一位阿拉伯数字确定限行尾号,若尾数为字母 ,则以末位数字为准。

〖叁〗 、在南乐,限行规则根据日期有所不同 。周一,车牌号尾号为1和6的车辆将被限制行驶。周二 ,车牌号尾号为2和7的车辆将受到影响。周三,车牌号尾号为3和8的车辆将被限制出行 。周四,车牌号尾号为4和9的车辆将面临限行。周五,车牌号尾号为5和0的车辆将被限制在道路上行驶。法定节假日则没有限行措施 。

〖肆〗、今天晋州限行的汽车尾号为3和8。晋州的限号规定与石家庄相同 ,而石家庄的限号规定又与京津地区保持一致。限行政策背景:尾号限行政策最初是在北京奥运会之前为了交通顺畅和空气质量达标而采取的临时措施,但随后变为了长期政策。
〖伍〗、你开的是北京牌照的车么?北京牌照受限,外地临时进京车辆不受限 。
今天成都限号多少
〖壹〗 、工作日的7:30—20:00 , 二环路(含二环高架路和底层道路)与三环路(含)之间区域内所有道路。
〖贰〗、成都2026年机动车尾号限行时间为工作日7:30 - 20:00(节假日除外),自2026年3月4日起恢复实施。限行区域为成都市绕城高速公路(G4202)(不含)以内所有道路,限行车辆包括川A/川G及外地籍小型、微型载客汽车(蓝牌小客车) 。
〖叁〗 、今天是星期二 ,限行2和7。星期一:限行6号;星期二:限行7号;星期三:限行8号;星期四:限行9号;星期五:限行0号。周周日不限号 。
〖肆〗、017年4月份清明节期间,成都对外地车牌的机动车不限号、不限行。
〖伍〗 、今天限行2和7,10月11日(星期六)照常上班 ,限行“1”和“6 ”的车。用“贝虎通”吧,手机上就可以随时知道成都每天的限号规定 。违反限行规定罚的100元记3分哟,且按路段计算。

今天玉田限多少号
今天限号3和唐山限行政策因不同的汽车类型而异 ,点击下方的汽车类型,查看对应的唐山限行政策。周一限行4和周二限行5和0、周三限行1和周四限行2和周五限行3和8,星期六日及法定节假日不限行 。限行尾号轮换规则与京、津保持一致。
玉田今天限号为单号限行,双号可以通行。具体限行规定如下:限行时间:根据过往的限行政策 ,玉田县的限行时间通常为每天的7时至20时(但请注意,具体限行时间可能会根据最新政策有所调整,建议查询当地最新官方公告)。
今天星期四 ,河北省唐山市玉田限号4和9 。近来京津冀地区同步限号如下图。
025年12月玉田限号规则为:工作日7:00-20:00按尾号轮换限行,星期六日及法定节假日不限行,具体尾号为周一4和周二5和0 、周三1和周四2和周五3和8 ,尾号为字母按0号管理,限行范围为城区部分道路(东朝阳路、西幸福街、南光明大道、北和平路等)。
限行时间与区域:若玉田县实施限行措施,通常会规定具体的限行时间和区域 ,如每天7时至20时在全县行政区域范围内限行 。限行规则:限行规则也会根据具体情况进行调整,如单双号限行 、尾号轮换限行等。在尾号轮换限行中,通常会规定每周的限行尾号 ,如周一限行1和6,周二限行2和7等。
邯郸市今天汽车限号是多少?
〖壹〗、邯郸今天汽车限号1,3,5 ,7,9 。根据最新通知:邯郸市主城区、各县(市 、区)城区内所有非营运车辆自12月17日起(每天7:00—20:00)实行交通管控,机动车辆实行单双号限行(单日单号通行 ,双日双号通行,尾号是字母的,以最后一个数字为准) ,市主城区实行公交免费。
〖贰〗、为保障道路交通安全与畅通,邯郸市于24日至25日实施车辆限行措施,具体时间为每天早7点至晚20点。限行区域包括市主城区及各县(市、区)城区 ,范围为高铁线以西 、西环路以东、南环路以北、北环路以南,以及外环路区域 。24日限行的车辆尾号为4和9;25日则限行尾号5和0的机动车。
〖叁〗 、今天是2020年3月20日,星期五 ,机动车车牌尾号限号为1和。邯郸市空气质量保障应急指挥中心发布通知,自2020年1月1日起,邯郸市主城区和其他县(市、区)城区 再次实施机动车限行号牌轮换 。
〖肆〗、今日邯郸限号尾数是:1和6,外地车号与本地相同。
今天车限号限几
西安限行规定为每天限行两个车牌(含临时)尾号。星期一限行1和6 ,星期二限行2和7,星期三限行3和8,星期四限行4和9 ,星期五限行5和0。若尾号为英文字母的,以车牌最后一位数字为准 。因此,如果今天是周一 ,则限行尾号为1和6的车辆。保定:保定市周一到周五,每天限行两个车牌尾号。
太原今天限号,限行尾号是7 。限行时间 工作日7:00时至9:00时 ,17:30时至19:30时。周日及国家法定节假日除外。限行区域 滨河东路(胜利桥东的南匝道至祥云桥东的北匝道段,不含上述匝道),滨河西路(胜利桥西的南匝道至祥云桥西的北匝道段 ,不含上述匝道) 。
限行时间:每天7时至20时(节假日除外)。限行区域:五环路以内道路(不含五环路)。限行尾号轮换规则:根据北京市交管局发布的通告,限行尾号会进行定期轮换 。例如,在某轮换周期内,周一到周五限行机动车车牌尾号分别为:5和0 、1和2和3和4和9。
今天车限号限的是几 ,取决于所在的具体城市和日期。以下是几个主要城市的今天限号情况:郑州:根据郑州市的规定,限号是按照星期来划分的 。如果今天是周一,那么限行的尾号是1和6;如果是周二 ,限行尾号是2和7,以此类推,周五限行尾号是5和0 ,星期六日及节假日不限行。
一)自2022年4月4日至2022年7月3日,周一到周五限行机动车车牌尾号分别为:3和4和5和0、1和2和7(机动车车牌尾号为英文字母的按0号管理)。(二)自2022年7月4日至2022年10月2日,周一到周五限行机动车车牌尾号分别为:2和3和4和5和0、1和6。
有时也可能按照日期如星期几来进行限行安排 。具体的限号规则会根据当地的实际情况而有所不同。此外 ,部分地区也会根据车辆排放标准等其他因素进行限行规定。因此不同地区对车辆限行的要求和规则是不同的 。
今天限号多少
〖壹〗、邯郸今天汽车限号1,3,5 ,7,9。根据最新通知:邯郸市主城区 、各县(市、区)城区内所有非营运车辆自12月17日起(每天7:00—20:00)实行交通管控,机动车辆实行单双号限行(单日单号通行,双日双号通行 ,尾号是字母的,以最后一个数字为准),市主城区实行公交免费。
〖贰〗、026年3月11日天津限行尾号为4和9 。天津实施机动车尾号限行政策 ,目的在于缓解交通拥堵 、改善空气质量。限行规则通常按照工作日进行循环,不同日期对应不同的限行尾号。2026年3月11日是星期二,依据当地的限行安排 ,当日限行尾号为4和9 。
〖叁〗、每周一限行1和6,周二限行2和7,周三限行3和8 ,周四限行4和9,周五限行5和0,周末和法定节假日不限行。西安限号不限字母。西安限行是以车牌号末尾数字确定的 ,如果末尾不是数字而是字母,就往前推,以最后面的数字为准 。
本文来自作者[rztrade]投稿,不代表温岭网立场,如若转载,请注明出处:https://3g.rztrade.cn/wenling/39111.html
评论列表(4条)
我是温岭网的签约作者“rztrade”!
希望本篇文章《【今天限号多少,河北省邢台市今天限号多少】》能对你有所帮助!
本站[温岭网]内容主要涵盖:温岭网,生活百科,小常识,生活小窍门,百科大全,经验网,游戏攻略,新游上市,游戏信息,端游技巧,角色特征,游戏资讯,游戏测试,页游H5,手游攻略,游戏测试,大学志愿,娱乐资讯,新闻八卦,科技生活,校园墙报
本文概览:今天限什么车号〖壹〗、太原今天限号,限行尾号是7。限行时间工作日7:00时至9:00时,17...