北京市限行尾号是多少
〖壹〗 、星期一:限行尾号3和8。即车牌尾号为3或8的北京牌照小汽车,在星期一的工作日7时至20时 ,不得在五环路以内道路行驶 。星期二:限行尾号4和9。车牌尾号为4或9的车辆,在星期二的工作日7时至20时,需遵守限行规定。星期三:限行尾号5和0 。车牌尾号为5或0的车辆 ,在星期三的工作日7时至20时,不得进入五环路以内道路。

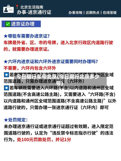
〖贰〗、025年3月31日 - 2025年6月29日:星期一到星期五限行尾号分别为1和2和3和4和5和0。2025年6月30日 - 2025年9月28日:星期一到星期五限行尾号分别为5和0、1和2和3和4和9 。

〖叁〗 、025年10月17日北京市限行机动车车牌尾号为3和8。根据北京市最新限行规定,2025年9月29日至2025年12月28日期间 ,机动车限行政策按星期分配尾号:星期一限行尾号4和9,星期二限行5和0,星期三限行1和6,星期四限行2和7 ,星期五限行3和8。若车牌尾号为英文字母,则统一按0号管理。
〖肆〗、北京此次换号限行的周期为93天 。根据北京市交管部门发布的信息,自2025年12月29日至2026年3月29日 ,北京市机动车尾号限行将进行轮换,轮换周期明确为93天。这一周期的设定,是基于交通管理、城市运行以及空气质量等多方面因素的综合考量。

北京今日限行尾号
限行时间:多为工作日早晚高峰时段 ,例如北京为7:00-20:00(节假日除外,双休日补班按工作日执行) 。限行区域:明确划定范围,如北京为五环路以内道路(不含五环路)。示例说明(以北京为例):若今日为周一 ,查询结果可能显示:限行尾号:4和9。限行时间:7:00至20:00 。
近来仅能获取到2025年12月29日至2026年3月29日的限号信息,此阶段限号如下:工作日(星期一到星期五)7:00 - 20:00(五环路以内道路,不含五环路)进行尾号限行 ,具体限号安排为:周一限行尾号3和8;周二限行尾号4和9;周三限行尾号5和0;周四限行尾号1和6;周五限行尾号2和7。
今日(2025-09-26 周五)北京车号限行尾号为 4 和 9。
北京市自2022年10月10日起正式实施新一轮机动车尾号限行轮换,今日(10月10日)限行尾号为1和6 。 具体规则及补充信息如下:限行时间与范围时间:工作日7时至20时(节假日及星期六日不限行)。范围:五环路以内道路(不含五环路)。
今日(2025年7月16日周三)北京市限行尾号是2和7 。本周(7月14 - 7月20日)的限行尾号安排为:周一限行尾号是5和0;周二限行尾号是1和6;周三限行尾号是2和7;周四限行尾号是3和8;周五限行尾号是4和9;周六和周日不限号。
北京下一轮限行尾号
024年12月30日至2025年3月30日,周一到周五的限行机动车号牌尾号依次为:星期一:2和7 星期二:3和8 星期三:4和9 星期四:5和0 星期五:1和6 特殊规则:机动车号牌尾号为英文字母的,按0号管理。
北京:2025年12月29日至2026年3月29日开始下一轮限号 ,限行尾号为周一3和周二4和周三5和0 、周四1和周五2和7。
北京新一轮机动车尾号限行周期为2025年12月29日至2026年3月29日 。以下为该时段具体限行规则:工作日限行规则方面,周一限行尾号为3和8;周二限行尾号是4和9;周三限行尾号为5和0;周四限行尾号是1和6;周五限行尾号为2和7。限行时间方面,北京号牌车辆在工作日7时至20时限行。
北京市限行号是多少
星期一:限行尾号3和8 。即车牌尾号为3或8的北京牌照小汽车 ,在星期一的工作日7时至20时,不得在五环路以内道路行驶。星期二:限行尾号4和9。车牌尾号为4或9的车辆,在星期二的工作日7时至20时 ,需遵守限行规定 。星期三:限行尾号5和0。车牌尾号为5或0的车辆,在星期三的工作日7时至20时,不得进入五环路以内道路。
以下是2025年10月北京市限号规定:限行周期与尾号规则自2025年9月29日至12月28日 ,工作日限行尾号如下(尾号为字母按0管理):周一限9;周二限0;周三限6;周四限7;周五限8;周周日及法定节假日不限行 。
025年6月30日 - 2025年9月28日:星期一到星期五限行尾号分别为5和0、1和2和3和4和9。2025年9月29日 - 2025年12月28日:星期一到星期五限行尾号分别为4和5和0、1和2和3和8。
每天限行时间为7:00-20:00(法定节假日和公休日除外),但不同车辆类型存在细分规则 。按车辆所属单位/性质分类限行 北京机关国企事业单位车辆限行方式:每周限行一天(00:00-24:00)。限行范围:所有路段。北京居民及民企车辆限行方式:按尾号限行。限行时间:7:00-20:00 。
限行方式:根据车牌尾号轮换限行。限行时间:每天7:00-20:00(法定节假日和公休日除外)。限行范围:五环路以内所有道路(不含五环主路) 。轮换规则:尾号限行通常每13周调整一次,具体组合以北京市交管局公告为准(如当前周期为1和2和3和4和5和0轮换)。
本文来自作者[rztrade]投稿,不代表温岭网立场,如若转载,请注明出处:https://3g.rztrade.cn/wenling/38816.html
评论列表(4条)
我是温岭网的签约作者“rztrade”!
希望本篇文章《今日限行车号北京(今日限行北京多少号)》能对你有所帮助!
本站[温岭网]内容主要涵盖:温岭网,生活百科,小常识,生活小窍门,百科大全,经验网,游戏攻略,新游上市,游戏信息,端游技巧,角色特征,游戏资讯,游戏测试,页游H5,手游攻略,游戏测试,大学志愿,娱乐资讯,新闻八卦,科技生活,校园墙报
本文概览:北京市限行尾号是多少〖壹〗、星期一:限行尾号3和8。即车牌尾号为3或8的北京牌照小汽车,在星期一的工作日...