广州新增1例本土确诊系在重点地区返穗人员排查中发现
022年2月6日0-24时,广州新增1例本土确诊病例 ,系在重点地区返穗人员核酸检测中发现。具体情况如下:病例发现背景:根据广东省卫生健康委员会消息,2月6日广东全省新增本土确诊病例4例,其中广州报告1例 。

022年4月2日0时至24时,广州市新增省外来穗本土确诊病例1例 ,该病例在广州市活动期间涉及的重点场所如下:白云区太和镇:林安物流园:物流相关活动场所。老上海馄饨(林安大厦店):餐饮店铺,提供馄饨等食品。湖南大碗菜(太和店):主营湖南大碗菜的餐饮店。

022年1月18日广州1例本土无症状感染者是通过密切接触者排查和闭环管理机制发现的,具体过程如下:发现时间与对象2022年1月18日 ,广州市新增1例境外输入关联本土无症状感染者,为36岁中国籍女性,系航空公司世界航班清洁员 。

今日新增的3例本土病例中 ,山东青岛的2例为夫妻关系,因与境外输入确诊病例在同一病区感染,属于境外输入关联病例;广东广州的1例系主动排查发现 ,为境外输入关联病例。

广州疫情有没有升风险?
〖壹〗 、近来广州市各地均为疫情低风险地区,暂时没有升风险,但存在一定潜在风险需关注。 具体分析如下:当前风险等级情况根据公开信息 ,自2022年4月22日起,广州市白云区此前划定的3个中风险地区(三元里大道鸿盈汇大厦、人和镇迪鹿酒吧、黄石街道江夏灯饰建材城)已全部调整为低风险地区 。
〖贰〗、南沙区:此前部分区域因疫情被划定为中风险,经多轮核酸检测和流行病学调查,未发现新增病例或传播风险 ,符合降级条件。荔湾区:作为广州早期疫情重点区域,通过严格管控和全员筛查,疫情得到有效控制 ,风险等级逐步下调。
〖叁〗 、广州地区整体风险等级根据公开信息,2022年2月15日广州全域未出现符合中、高风险地区划分标准的疫情情况,因此整体维持低风险状态 。具体划分标准如下:低风险地区:无确诊病例或连续14天无新增确诊病例。
〖肆〗、广州作为一个人流量极大的城市 ,人员流动频繁,这增加了疫情传播的风险和防控的难度。影响过年出行的不确定性因素 疫情发展态势:疫情的发展具有不确定性,未来一段时间内广州的疫情走势难以准确预测 。
〖伍〗 、当前前往广州整体风险可控 ,无需过度担忧,但需结合个人行程安排做好防护措施。广州整体疫情与公共卫生情况 作为国内一线城市,广州的公共卫生体系较为完善 ,日常防疫措施落实到位,常态化防控下各类场所均有相应的防护要求。
〖陆〗、没有 。通过查询环球网显示,广州市疫情防控政策已经更新了,放开管控 ,不需要健康码,也没有风险,不再显示高中低风险及管控区 ,没有隔离措施,按正常购买车票、机票出行到广州即可。
广州疫情是三年以来最严峻的吗?
广州正面临三年以来最严峻的疫情,这一结论由广州市卫生健康委副主任在新闻发布会上明确通报。以下是具体分析:官方通报的权威性广州市人民政府新闻办公室的发布会上 ,卫生健康委副主任作为官方代表,基于疫情数据和防控形势做出“三年以来最严峻 ”的判断。这一表述具有权威性,直接回应了疫情严重程度的定性问题 。
广州正面临抗疫三年以来最复杂 、最严峻的疫情形势。以下是具体应对措施及市民注意事项:医疗保障措施 临时医疗点设置:广州已在管控区域内开设临时医疗点 ,并安排驻点医疗队进驻,实施24小时轮值制度。
广州正面临抗疫三年以来最复杂、最严峻的疫情形势,11月1日至8日累计新增感染者过万 ,疫情仍处于高位,其中海珠区是本轮疫情防控的关键区域,其疫情严重与人口密度高、城中村人员密集且流动频繁有关 。
在今年11月,广州面临了抗疫三年以来最复杂 、最严峻的疫情。疫情爆发地在海珠区的一个城中村 ,这里的人口密度极高,街道混乱,给防控工作带来了极大的挑战。
非必要的情况下 ,人员减少流动,尽量采取自驾的方式;定期做核酸,一旦发现异常数据 ,及时排除;加强疫苗的接种,毕竟现在接种疫苗是最有效的方式 。
广州此次疫情始发于国庆期间,自10月23日突然爆发于海珠区。从11月5日开始 ,新增破千;8日开始破两千;10日之后破三千。官方定义为“疫情三年最严峻的一次”,全市90%新增集中在海珠区,海珠80%新增就在康鹭片区、客村、大塘这三大城中村区域 。
12月16日广州花都区部分区域开展核酸筛查(附范围)
〖壹〗 、021年12月16日 ,广州市花都区对天贵路以东、商业大道以南、曙光大道以西、新华路以北的区域开展核酸筛查,具体信息如下:核酸筛查范围花都区天贵路以东 、商业大道以南、曙光大道以西、新华路以北的区域。该区域实施临时管控,区域内人员需配合完成核酸检测。
〖贰〗 、花都区狮岭镇卫生院 停诊时间:12月16日(星期四)下午 停诊范围:除急诊、发热诊室外,其他科室停诊 。原因:开展全镇人员核酸采样工作。提示:已预约居民请勿前往 ,紧急情况可联系开放科室。
〖叁〗、021年12月广州花都区封控区为金联小区C栋及紧邻的D栋。具体信息如下:封控范围封控区明确为病家所在楼宇(金联小区C栋)及其紧邻的D栋,属于精准划定的重点管控区域 。封控要求 区域内居民需严格遵守“非必要不离穗”原则,减少人员流动以降低疫情扩散风险。
〖肆〗 、021年12月广州白云区临时管控区域为新市街保利紫云花园、紫荆花园、新市棠涌小学 、均禾文星酒店等重点场所。
广东疫情重点地区名单
020年3月广东省新冠肺炎疫情风险等级重点地区名单如下:中风险地区:广州市越秀区;深圳市福田区;佛山市禅城区、南海区、顺德区 、三水区;惠州市惠城区、惠阳区、惠东县、博罗县 、大亚湾区;中山市主城区片区;肇庆市端州区;揭阳市普宁市 。
国内重点地区(2025年7月最新数据)广东省以下13个地市报告本地病例:佛山、广州、东莞 、中山、深圳、江门 、肇庆、梅州、珠海 、惠州、潮州、阳江 、云浮。全球分布特征主要流行区域集中在美洲、亚洲和非洲三大洲 ,但受传播范围广、变数多的影响,具体国家名单尚未公开。
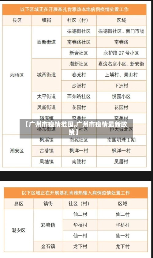
广东省“两热”(基孔肯雅热和登革热)疫情高风险区涉及以下地区:深圳市福田区福保街道菩提路216号点彩人家28栋该区域被明确列为高风险区,需重点关注蚊媒传播风险 。基孔肯雅热和登革热均通过伊蚊叮咬传播 ,居民应加强防蚊措施,如清理积水容器、使用蚊帐或驱蚊剂,避免蚊虫滋生。
广州发现第二例新冠本土病例,已有4条街道被封闭管理
〖壹〗 、广州发现的第二例新冠本土病例为德尔塔变异毒株感染的无症状感染者 ,与前期报告病例属同一传播链,近来已有4条街道因疫情防控需要被封闭管理。第二例本土病例具体情况9月5日,广州市在隔离酒店例行检测中发现第二例新冠肺炎无症状感染者唐某 ,其新冠病毒核酸测序结果为德尔塔变异毒株 。
〖贰〗、022年2月3日0-24时,广东新增5例本土确诊病例,其中深圳4例(含1例无症状感染者转确诊),惠州1例 ,均在重点人群和密切接触者筛查中发现。具体详情如下:深圳新增4例确诊病例情况 病例9:男,72岁,居住在宝安区石岩街道罗租社区下新村八巷 ,为管控区人员,诊断为新冠肺炎确诊病例(轻型)。
〖叁〗、据最新消息报道,广东新增本土确诊病例两例 ,这两例新冠肺炎确诊患者,位于广东广州市荔湾区鹤园小区东片,近来 ,相关所有的亲密接触者,均已被控制 。是啊,虽然国内大多数地方 ,疫情都得到了控制,可是依然有很多地方,会出现反复的疫情,虽然我们知道 ,造成疫情的原因,跟境外输入有关。
〖肆〗 、广州新增本土确诊病例1例病例信息:男,30岁 ,中国籍,居住在广州市花都区天贵路。为2月15日境外输入确诊病例2的密切接触者,15日作为密接者被转运至集中隔离点。16日新冠病毒核酸检测初筛阳性 ,经疾控部门复核阳性,即闭环转运至广州医科大学附属市八医院隔离治疗 。
本文来自作者[rztrade]投稿,不代表温岭网立场,如若转载,请注明出处:https://3g.rztrade.cn/wenling/37583.html
评论列表(4条)
我是温岭网的签约作者“rztrade”!
希望本篇文章《【广州市疫情范围,广州市疫情最新政策】》能对你有所帮助!
本站[温岭网]内容主要涵盖:温岭网,生活百科,小常识,生活小窍门,百科大全,经验网,游戏攻略,新游上市,游戏信息,端游技巧,角色特征,游戏资讯,游戏测试,页游H5,手游攻略,游戏测试,大学志愿,娱乐资讯,新闻八卦,科技生活,校园墙报
本文概览:广州新增1例本土确诊系在重点地区返穗人员排查中发现022年2月6日0-24时,广州新增1例本土确诊病例,系在重点地...